Leaked! Kawasaki’s Master Plan For An Insanely Fast Electric Motorcycle

Kawasaki has solved its cooling issues for an all-electric motorcycle which will have an engine strong enough to power a small truck.

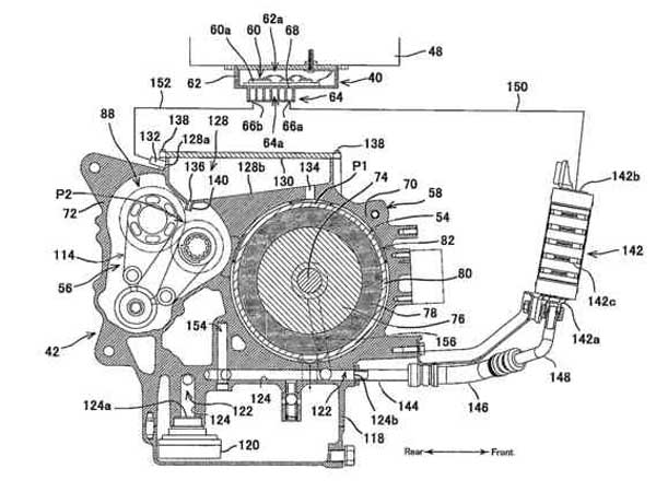
The manufacturer has now come up with an all-new cooling system, which will help Kawasaki tackle the heating woes.

kawasaki-all-electric-motorcycle

The latest designs from the factory reveal a rather large, two-part cooling system, which is connected to a new electric motor. This will keep the temperature from the electric motor in an optimum range.

kawasaki-all-electric-motorcycle

The cooling is also provided by an additional ram-air feed which will direct the air quickly over the top of the batteries, keeping the rising temperature under the dummy fuel tank optimum.

The batteries used are incorporated within the motorcycle's chassis to counteract the weight from its huge electric motor.

kawasaki-all-electric-motorcycle

Even though the patent doesn't reveal much about the power output of the motorcycle, the new technology is expected to generate enough power to be used in a small truck or a large ATV.

Rumors also suggest that Kawasaki might have a hybrid set-up sitting alongside a small petrol-powered engine for more power.

via Morebikes

Article Published On: Tuesday, August 23, 2016, 16:55 [IST]
Read more on: #kawasaki #auto news
Notifications
Settings
Clear Notifications
Notifications
Use the toggle to switch on notifications
  • Block for 8 hours
  • Block for 12 hours
  • Block for 24 hours
  • Don't block
Gender
Select your Gender
  • Male
  • Female
  • Others
Age
Select your Age Range
  • Under 18
  • 18 to 25
  • 26 to 35
  • 36 to 45
  • 45 to 55
  • 55+